Integrations & API

Eliminate unnecessary tasks with a seamless workflow. We help you connect your applications to Reqtest so that you can become more efficient and improve the system quality.

  1. Ready-made integration solution within a few weeks thanks to our partnership with Workato
  2. We maintain and manage the integration for you
  3. Open API with the ability to integrate requirements, test automation, and more

Connect with 1000+ apps

4.5/5 – Capterra.com

“It has helped us tremendously to eliminate the manual processes and the monotonous, time-consuming work. Nowadays, we can handle and prioritize incoming tasks in ServiceNow with just a click of a button.”

Walter Schyberger

Quality Assurance Manager, Preem

The integration process

1. Designing the flow

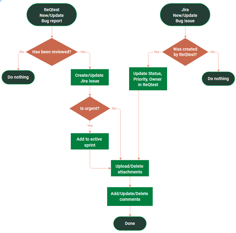
We define the flow together in order to maximize the business value. Through our partnership with Workato, a leading integration platform, we can integrate a variety of tools, such as Jira, Azure DevOps and ServiceNow.

2. Configuring the solution

Our team configures the integration, allowing you to focus on other things. From setup to release, it typically takes a few weeks, depending on the complexity.

3. Maintenance

Once the integration is complete, we handle the maintenance and ensure that the solution functions as intended.

Try Reqtest Yourself

Fill out the form to test Reqtest for 10 days. You’ll be sent an email with instructions on how to activate your account.

  1. Structure your tests, requirements and bugs

  2. Delegate tasks and collaborate with suppliers or project members

  3. Follow the progress and get approval before Go-Live

Increase quality – reduce maintenace cost

With today’s technology, it is both easy and cost-effective to build integrations that eliminate unnecessary tasks and enhance the quality of your solutions. Our team can build the integration to Reqtest in just a few weeks. Additionally, we will manage and maintain the integration for you.

All Features you Need

Requirements & goals

Easiest way to structure and manage your requirements and goals

Read more

Test management

Create test cases, build test runs and quality assure your system

Read more

Bug tracking

Report, prioritize and solve bugs together with your team

Read more

Reports & data

Follow the progress in your project and get valuable insights

Read more

Integrations & API

Connect your applications to Reqtest and create a seamless flow

Read more

Procurement

Invite, compare and communicate with the vendors

Read more

Agile board

Visualize the project plan and cooperate with your team on important tasks

Read more

AI

Work smarter in your projects with Reqtest AI.

Read more
I vår blogg skriver vi om digitalisering
Blog

Learn More About Digitalization

Read more
Kundcase, därför älskar våra kunder oss
Case

Why our Customers Love us

Read more
Vår lösning
About us

Our Solution

Read more